Designing a database
→ 전체적인 디자인 과정을 이해해보자.
(교과서 읽으세염...)
- Initial phase
- characterize fully the data needs of the prospective database users
- Second phase
- choose a data model
- Apply the concepts of the chosen data model
- Translate the requirements into a conceptual schema of the database
- A fully developed conceptual schema indicated the functional requirements of the enterprise
- Describe the kinds of operations (or transactions) that will be performed on the data
- Not Only SQL
- choose a data model
- Final Phase
- Move from an abstract data model to the implementation of the database
- Logical Design
- Deciding on the database schema
- Database design requires that we find a "good" collection of relation schemas
- Business decision
- What attributes should we record in the database?
- Computer Science decision
- What relation schemas should we have and how should the attributes be distributes among the various relation schemas?
- Deciding on the database schema
- Physical Design
- Deciding on the physical layout of the database
- Logical Design
- Move from an abstract data model to the implementation of the database
Design Phases
- In designing a database schema, we must ensure that we avoid two major pitfalls(위험)
- a bad design may result in repeated information
- a bad design may make certain aspects of the enterprise difficult or impossible to model
- 실행하는 데 불가능한 모델도 존재함
- Redundancy
- Avoiding bad designs is not enough → good design!!!!
Design Approaches
Entity Relationship Model
- Models an enterprise as a collection of entities and relationships
- Entity; a "thing" or "object" in the enterprise that is distinguishable from other objects
- Described by a set of attributes
- Entity; a "thing" or "object" in the enterprise that is distinguishable from other objects
- Represented diagrammatically by an entity-relationship diagram (E-R diagram)
Normalization Theory
- Formalize what designs are bad, and test for them
E-R diagrams
- Mapping cardinalites
- Primary keys in E-R models
- Weak Entity sets
- Reduction to relation schemass
E-R Models for Database Modeling
- The E-R data model was developed to facilitate database design by allowing specification of a database schema
- Database Schema represents the overall logical structure of a database
- The E-R data model employs three basic concepts
- Entity sets
- Relationship sets
- Attributes
- The E-R model has an associated diagrammatic representation
- E-R diagram can express the overall logical structure of a database graphically
Entity Sets
- Entity
- an objects
- exits and is distinguishable from other objects
- e.g., specific person. company, event, plant
- Entity set
- a set of entities of the same type
- share the same properties
- e.g, set of all persons, companies, trees, holidays
- A subset of the attributes form a PK of the ES
- i.e, uniquely identifying each member of the set
Representing Entity Sets in E-R Diagrams
- Entity sets can be represented graphically as follows
- Rectangles represent entity sets
- Attributes listed inside entity rectangle
- Underline indicated PK attributes

Relationship Sets
- Relationship
- an association among several entities

- Relationship Set
- a mathematical relation among n≥2 entities
- each taken from entity setsrelationship set

Example: Entity and Relationship Sets

Diamonds represent relationship sets

Attribute can also be associated with relationship set

An attribute can also be associated with a relationship set

Cardinality VS. relationship
- 완전 다름
- entity set 3개가 relationship에 참여함.

Roles
- Entity sets of a relationship need not be distinct
- Each occurrence of an entity set plays a role in the relationship
- E.g, The label "course_id" and "prereq_id" are called roles

Degree of a Relationship Set
→ # entity sets involved in a relationship set
- Binary relationship
- Involves two entity sets (or degree two)
- Most relationship sets in a database systems are binary
- Relationships between more than two entity sets are rare but possible
- E.g, students work on research projects under the guidance of an instructor
- Relationship proj_guide is a ternary(삼항연산자) relationship btw instructor, student, and project
Non-binary Relationship Sets
- Most relationship sets are binary
- There are occasions when it is more convenient to represent relationships as non-binary
- E-R diagram with a ternary relationship

Complex Attributes
→ hierarchy, functionality of entity
- Attribute types
- Simple and composite attributes
- Single-valued and multivalued attributes
- E.g., multivalued attributes: phone_numbers → 한 사람이 여러 개의 번호가 있을 수 있으니까
- Derived attributes
- attributes that can be computed from other attributes
- E.g., age, given date_of_birth
- attributes that can be computed from other attributes
- Domain: the set of permitted values for each attribute
Composite Attributes
→ a way to represent the hierarchy among attributes
- composite attributes allow us to divided attributes into subparts(other attributes)

Representing Complex Attributes in E-R Diagrams
→ entity set을 이용해서 표현해보쟝

- SQL DDL
- { phone_number }
- set을 포함시킬 수 있다 → multivalued attribute
- age()
- 계산하는 함수도 포함할 수 있다.
- takes the date of birth and returns the current age
c.f) in R-DB tables
- Not able to represent hierarchy among attributes
- No lists or sets
- No functions
Mapping Cardinalities
- Express the # of entities to which another entity can be associated via a relationship set
- Most useful in describing binary relationship sets
- For a binary relationship set the mapping cardinality must be one of the following types
- One to One
- One to Many
- Many to One
- Many to Many

Representing Cardinalities in E-R diagrams
- Express cardinality constraints by drawing either
- a directed line (→)
- signifying "one"
- an undirected line (—)
- signifying "many"
- btw the relationship set and the entity set
- a directed line (→)
One-to-one

- 1:1
- 한 명씩만 연결
- instructor가 한 명의 학생
- 학생은 한 명의 advisor
One-to-many

- 교수는 여러 명(0~n)의 학생
- 학생은 무조건 한 명
Many-to-one

- 교수는 한 명의 학생
- 학생은 여러명의 advisor
Many-to-many

- Cardinality is an important factor that determines the final DB schema
Total and Partial Participation
→ final DB를 위해서 중요함.
- Total participation
- double line
- every entity in an entity set participate in at least one relationship in the relationship set
- 전부 다 참여
- Partial participation
- some entities may not participate in any relationship in the relationship set
- 일반적인 경우 (초기조건)
Notation for Expressing More Complex Constraints
- line; associated min and max cardinality
- min value of 1; total participation
- max value of 1; at most one relationship
- max value of *; no limit

- 헷갈릴 수도 있으니까 잘보자.
- 1:many이다.
- 0..*; min: 0, max: *(unlimited)
- 1..1; min: 1, max: 1
- 모든 student는 한 명의 advisor를 갖는다.
- min 1; total participation
Primary keys in E-R models
- PK; identifier처럼 동작.
- entity와 relation구분.
- Entity sets
- Relationship sets
- Weak entity sets
Primary Key for Entity Sets
- 각각의 entity는 구별.
- in terms of their attributes
- uniquely identify the entity
- No two entities in an entity sets are allowed to have exactly the same value for all attributes
- in terms of their attributes
- key for an entity is a set of attributes
- suffice to distinguish entities from each other
Primary Key for Relationship Sets
- individual PKs of the entities를 사용한다.
- union of the pk도 허용한다.
- If the relationship set R has attributes a1, a2, ..., am associated with it, then the pk of R also includes the attributes a1, a2, ..., am
Choice of PK for Binary Relationship
- depends on the mapping cardinality of the relationship set
- Many-to-Many
- union of the PKs; min super key
- One-to-Many
- Many-to-One
- PK of Many side
- One-to-one
- Pk of either one of the participating entity sets; min super key
- either one can be chosen as the pk
- Pk of either one of the participating entity sets; min super key
- Many-to-Many
Weak Entity Sets
→ final DB를 위해서 중요함.
자기 정보를 알려주기 위해 추가적인 정보가 필요한 경우
- dependent on another entity
- identifying entity
- not enough information to identify
- use the identifying entity
- discriminator to uniquely identify a weak entity
- does not have PK
- Own
- identifying entity set: an entity set that has a pk
- identifying entity set = strong entity set
- Identifying relationship
- the relationship associating the weak entity set with the identifying entity set
- DDL
distinguishing among an entity set
- Discriminator of a weak entity
- a set of attributes allowing such distinction
- PK of a weak entity set
- = pk of a strong entity set + discriminator
- 자연스럽게 total participation이 된다.
- pk가 없고 discriminator가 있다.
- 쌍마름모로 표현

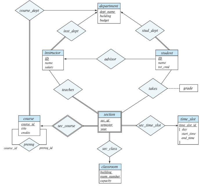
E-R Diagram for a University Database

Ex1. a Record Shop

Ex2. Flight Database

Reduction to relation schemas
연속된 테이블을 그리자
- Entity sets and relationship sets can be expressed uniformly as relation schemas(DB schemas)
- assigned the name of the corresponding entity set or relationship set
- each schema has a number of columns
- unique names
Representing Entity Sets
- Table로 만드는 방법
- entity set → schema, attribute → column
- strong entity set
- schema with the same attributes
- weak entity set
- a columns for the PK of the identifying strong entity set

Representing of Entity Sets with Composite Attributes
- flattened out
- first_name → name_first_name
- last_name → name_last_name
- multivalued attributes
- { phone_number }
- 테이블 하나 더 만들어서 집합 없애라
- multiple records in the separate table
- multivalue에 들어가야 할 내용들을 여러 개의 records로 만들어줌.
- age()
- SELECT sysdate - date_of_birth
- age를 계산, 함수에 해당하는 column X, 그냥 구현만 함.
- { phone_number }
Representing Relationship Sets
- many-to-many relationship set
- the PKs of the two participating entity sets
- 새로운 테이블을 만들어 준다.
- many-to-one
- one-to-many
- total인 경우; 따로 만들어주지 않고 column 4개의 table을 만든다.
- total이 아닌 경우; null이 될 수도 있다.
- one-to-one
- 둘 중 하나를 골라서 상대방의 PK를 가지고 있으면 됨.
- relationship을 위한 별도의 테이블은 필요 없다.
'Lecture Note > [DB] Database Theory' 카테고리의 다른 글
| Structured Query Language (0) | 2023.10.27 |
|---|---|
| Handshaking with an R-DBMS (0) | 2023.10.27 |
| MySQL과 명령어 (0) | 2023.10.27 |
| Relational Algebra (0) | 2023.10.26 |
| Database Systems (0) | 2023.10.26 |